• ACCUEIL
    • PAGE UNE
    • EDITORIAL
    • QUI FAIT QUOI
  • CFEF
    • REGLEMENT
    • HISTORIQUE
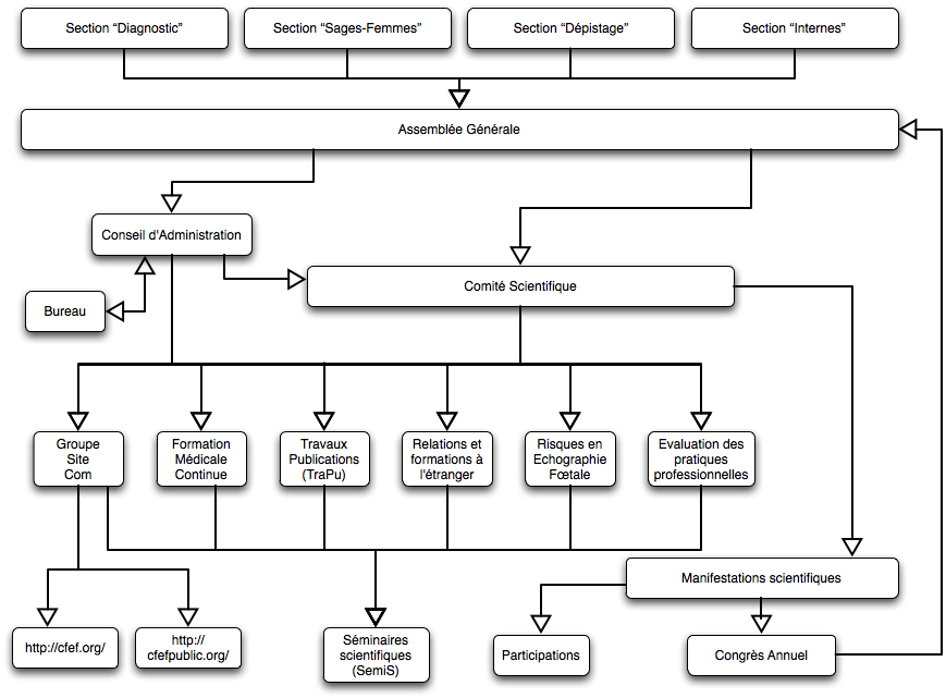
    • ORGANIGRAMME
  • FORUM PUBLIC
  • ANNUAIRE
  • LIENS UTILES
    • ASSOCIATION
    • SITES MEDICAUX
    • SITES ADMINISTATIFS
    • INFO PATIENTS
  • LEGISLATION
  • DATES ECHOS
  • LOCALISATION


Copyright CFEF


graphisme developpement web